| Autor | Thema |
|---|---|
|
AchimO
Poseidon Registriert seit: Jul 2014 Wohnort: Berlin Verein: AGM Beiträge: 1610 Status: Offline |
Beitrag 7637691
[
Ich habe mich hieran orientiert.
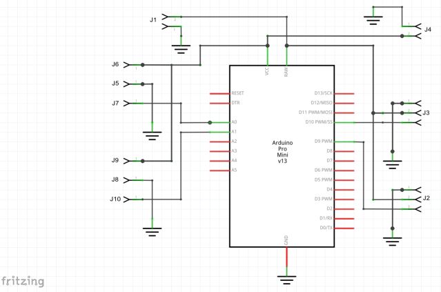
Hier noch der mit Fritzing erstellte Schaltplan: Der MPU6050 taucht darin nicht auf, weil ich den für das Layout benutzt habe und dieser huckepack auf den Arduino aufgelötet ist. J1: Versorgung für den MPU J2, J3: Servo-Anschlüsse J4: Stromversorgung J5, J6, J7 Pins eines Poti J8, J9, J10 dito (nicht als Poti im Schaltplan dargestellt, weil die Pinabstände zu dem in der Fritzing-Library abweichen) Gruß Achim Tracking https://www.dropbox.com/scl/fo/zap4uvchueg080w0az5og/AOOqAeAiN2aSaAEPhiusKyk?rlkey=cuvsp1db08mrwq20gqqbpicg2&dl=0 Altimeter https://www.dropbox.com/sh/jw1nenfd45mzee3/AABZKjSB-_9DA-pLaVlOti-9a?dl=0 Wer etwas braucht: E-Mail oder PM |
|
Oliver Arend
Administrator
Registriert seit: Aug 2000 Wohnort: Great Falls, VA, USA Verein: RMV/Solaris/AGM/TRA L1/TCV/MDRA/NOVAAR Beiträge: 8386 Status: Offline |
Beitrag 7637694
[
Ah, das hatte ich auch schon mal gesehen und nicht viel davon gehalten. Aber wenn es trotzdem funktioniert, umso besser.
Wäre Deine Rakete eigentlich stabil, wenn man sich die Flossen am oberen Ende wegdenkt? Dann ist es für die Lageregelung ja deutlich einfacher, die Rakete geradeaus fliegen zu lassen, als bei einer von Haus aus instabilen Rakete. Oliver |
|
AchimO
Poseidon Registriert seit: Jul 2014 Wohnort: Berlin Verein: AGM Beiträge: 1610 Status: Offline |
Beitrag 7637696
[
Oliver,
zu der angesprochenen Webseite: Das dort angegebene Programm erleichterte mir den Einstieg in die Programmierung des MPU6050. Es macht auch nur eine einfache Proportionalregelung. Ich legte aber Wert darauf, dass sich zwei benachbarte Flossen nicht in die Quere kommen und so verklemmen können, habe daher den maximalen Ausschlag begrenzt. Das ist natürlich von der Geometrie abhängig. Man müsste das meiner Meinung nach ggf. auch bei einer Schubvektorsteuerung tun. Darüber hinaus habe ich wie oben erwähnt die Feinkorrektur für die Grundstellung der Servos eingeführt. Das war es aber auch schon. Deine Frage zur Stabilität zu beantworten, fällt mir nicht leicht. Zwar besitze ich keinen P2-Schein, den man mir wegnehmen könnte (siehe diese Diskussion ), möchte mich aber auch nicht blamieren: Bei einer Wasserrakete betrachte ich hierzu nur den Fall ohne Wasser, also bereits geleerter Tank. Der leert sich ja sowieso sehr schnell. Der CG (gemessen) liegt jetzt ziemlich genau in der Mitte, also bei 51 cm von 102 cm Gesamtlänge. Ohne den CP zu berechnen, sieht man schon, dass der CP weit unterhalb des CG liegt, erst recht, wenn man sich die Flossen oben wegdenkt. Allerdings hat das Original solch eine Art Flossen, wenn auch starr. Vielleicht auch gar nicht als Flossen gedacht, sondern nur als Ergebnis der Befestigung. Aber sind bei dieser ungewöhnlichen Form die üblichen Regeln noch ohne weiteres anwendbar? Ist damit nicht nur eine notwendige - aber vielleicht noch nicht hinreichende - Bedingung erfüllt? Wäre mal interessant, solch eine Rakete zu bauen, wenn es nicht so aufwendig wäre. Fragen über Fragen ... Gruß Achim Tracking https://www.dropbox.com/scl/fo/zap4uvchueg080w0az5og/AOOqAeAiN2aSaAEPhiusKyk?rlkey=cuvsp1db08mrwq20gqqbpicg2&dl=0 Altimeter https://www.dropbox.com/sh/jw1nenfd45mzee3/AABZKjSB-_9DA-pLaVlOti-9a?dl=0 Wer etwas braucht: E-Mail oder PM |
|
Lschreyer
Grand Master of Rocketry Registriert seit: Nov 2006 Wohnort: Zeven Verein: AGM, L3 Beiträge: 2035 Status: Offline |
Beitrag 7637697
[
Der G-Sensor des Chips kann doch max. 16G oder? Reicht das denn für eine Rakete? Ich komme spielend leicht über 16 G bei meinen Starts. Was passiert denn wenn man am Limit ist?
Ich meine, der MPU-6050 ist ungeeignet für Raketen. Always keep the pointy side up! |
|
Oliver Arend
Administrator
Registriert seit: Aug 2000 Wohnort: Great Falls, VA, USA Verein: RMV/Solaris/AGM/TRA L1/TCV/MDRA/NOVAAR Beiträge: 8386 Status: Offline |
Beitrag 7637698
[
Für eine solche Lageregelung braucht man nur die Querachsen (wenn man es denn so macht ...), und bei einem Maximum Rating von 10 000 g gehe ich davon aus, dass auch bei 30 oder 40 g in der Längsachse noch ausreichend brauchbare Werte für die Querachsen geliefert werden.
Oliver |
|
AchimO
Poseidon Registriert seit: Jul 2014 Wohnort: Berlin Verein: AGM Beiträge: 1610 Status: Offline |
Beitrag 7637699
[
Ich habe mal die Berechnungen mit dem Simulator von Clifford Heath angeschaut:
Für die Pilotenrakete - die ja nur mit 8 bar beaufschlagt wird - gibt er eine Beschleunigung beim Burnout von 7,6 m/s^2 an. Allerdings fällt mir die Schätzung des cw-Werts bei dieser eigenartigen Raketenform schwer. Zum Vergleich meine Milan 4.4 (mit 12 bar) vom RJD 2015 mit 13,5 m/s^2. Für Wasserraketen also noch im Rahmen. Ich werte aber nur die Daten des Gyro aus (nur x und y - also keine Rollbewegung), würde aber auch nicht behaupten wollen, dass der MPU6050 für alle möglichen Anwendungsfälle geeignet ist. Ich fürchte, dass bei hohen Beschleunigungen auch Servos und Mechanik an ihre Grenzen kommen, wenn es denn der Arduino (Pro Mini mit 8 MHz getaktet, 3.3V-Version) noch packt. Gruß Achim Tracking https://www.dropbox.com/scl/fo/zap4uvchueg080w0az5og/AOOqAeAiN2aSaAEPhiusKyk?rlkey=cuvsp1db08mrwq20gqqbpicg2&dl=0 Altimeter https://www.dropbox.com/sh/jw1nenfd45mzee3/AABZKjSB-_9DA-pLaVlOti-9a?dl=0 Wer etwas braucht: E-Mail oder PM |
|
Oliver Arend
Administrator
Registriert seit: Aug 2000 Wohnort: Great Falls, VA, USA Verein: RMV/Solaris/AGM/TRA L1/TCV/MDRA/NOVAAR Beiträge: 8386 Status: Offline |
Beitrag 7637700
[
Verwendest Du den Gyro (Drehraten) oder, wie im Hackaday-Link, die Beschleunigungswerte? Verarbeitest Du sie noch weiter oder mappst Du sie auch direkt auf eine Servostellung?
Welche Höchstbeschleunigungen erreichst Du mit den Wasserraketen? 7,6 m/s^2 und 13,5 m/s^2 erscheinen mir extrem niedrig, das ist ja in der Größenordnung von 1 g (9,8 m/s^2). Oliver |
|
AchimO
Poseidon Registriert seit: Jul 2014 Wohnort: Berlin Verein: AGM Beiträge: 1610 Status: Offline |
Beitrag 7637701
[
Oliver,
Entschuldigung, da hatte ich beim Schreiben einen Blackout. Muss natürlich 7,6 G und 13,5 G heißen! Zu der Auswertung der Lagesensor-Daten stelle ich gleich die entsprechende Passage hier rein. Achim Tracking https://www.dropbox.com/scl/fo/zap4uvchueg080w0az5og/AOOqAeAiN2aSaAEPhiusKyk?rlkey=cuvsp1db08mrwq20gqqbpicg2&dl=0 Altimeter https://www.dropbox.com/sh/jw1nenfd45mzee3/AABZKjSB-_9DA-pLaVlOti-9a?dl=0 Wer etwas braucht: E-Mail oder PM |
|
AchimO
Poseidon Registriert seit: Jul 2014 Wohnort: Berlin Verein: AGM Beiträge: 1610 Status: Offline |
Beitrag 7637702
[
Hier die Loop, also der relevante Teil des Programms:
potx, poty: die Potentiometerstellungen corrValx, corrValy: die Korrekturwerte, die daraus bei jedem Schleifendurchlauf wieder ermittelt werden Die begrenzenden Winkel von 103 Grad und 77 Grad ergeben sich aus meiner Geometrie. Tracking https://www.dropbox.com/scl/fo/zap4uvchueg080w0az5og/AOOqAeAiN2aSaAEPhiusKyk?rlkey=cuvsp1db08mrwq20gqqbpicg2&dl=0 Altimeter https://www.dropbox.com/sh/jw1nenfd45mzee3/AABZKjSB-_9DA-pLaVlOti-9a?dl=0 Wer etwas braucht: E-Mail oder PM |
|
AchimO
Poseidon Registriert seit: Jul 2014 Wohnort: Berlin Verein: AGM Beiträge: 1610 Status: Offline |
Beitrag 7637703
[
Stelle gerade fest:
ax und ay werden genutzt, also die Daten vom Accelerometer, nicht vom Gyro. Das kommt davon, wenn man Programme anderer mehr oder weniger unbesehen verwendet. Tracking https://www.dropbox.com/scl/fo/zap4uvchueg080w0az5og/AOOqAeAiN2aSaAEPhiusKyk?rlkey=cuvsp1db08mrwq20gqqbpicg2&dl=0 Altimeter https://www.dropbox.com/sh/jw1nenfd45mzee3/AABZKjSB-_9DA-pLaVlOti-9a?dl=0 Wer etwas braucht: E-Mail oder PM |



