| Autor | Thema |
|---|---|
|
Bertram Radelow
SP-Schnüffler Registriert seit: Apr 2001 Wohnort: CH-7270 Davos Verein: Argos, MGD Beiträge: 926 Status: Offline |
Beitrag 19064
[
sorry,
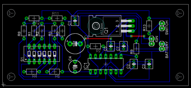
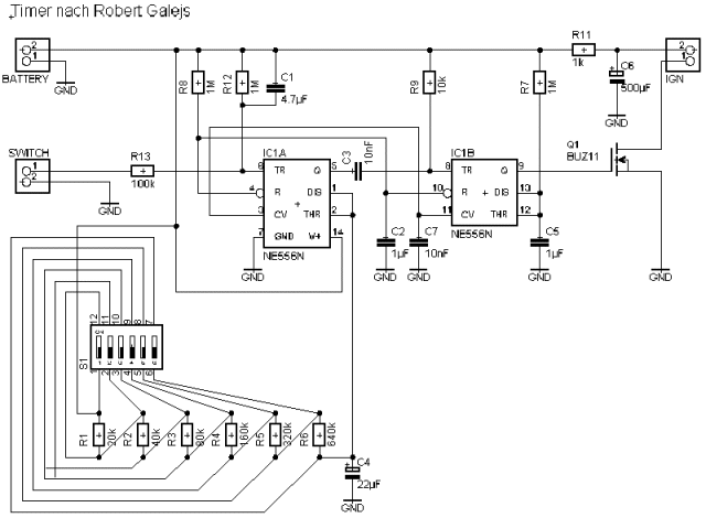
blöde Frage - blöde Antwort: weil's uns niemand gesagt hat! Eagle ist sicher schon als PDP-8-Programm aufgelegt worden (für die Kinder: damals... im fernen Vor-DOS-Nebel). Man merkt ihm das an: es gibt Icons, es gibt eine Kommandozeile, und es gibt Menübefehle. UND ES GIBT KEIN GESCHEITES HANDBUCH (aber Kurse gibt es natürlich gegen bares). Ich sitz doch erst ein paar Tage dran, und da ist es doch normal, das man noch ein paar Bretter vor dem Kopf hat! Aber trotzdem Danke, dass Du wieder eines entfernt hast. <normal mode on> Trotz ein paar Hakeligkeiten finde ich Eagle ganz gut, und für unsere Mini-Projekte ist es sogar kostenlos (privat und non-profit). Es fehlt jetzt ein Sammelplatz, wo wir unsere Projekte hineinstellen können. Das hat insofern einen Vorteil, dass sich jeder noch seine Lieblings-Anschlüsse daraufmontieren kann und auch das Layout ändern so viel er will. Also möchte ich die Herren Forums-Betreiber bitten, sich Gedanken über einen Upload-Bereich zu machen. Da könnte man dann so Dinge hineinstellen wie Dentamag, Dentabar, oder diesen Timer von R. G.: Folgende Datei wurde angehängt: |
|
Bertram Radelow
SP-Schnüffler Registriert seit: Apr 2001 Wohnort: CH-7270 Davos Verein: Argos, MGD Beiträge: 926 Status: Offline |
Beitrag 19065
[
und natürlich auch die Layouts dazu (siehe unten).
Das ganze habe ich nach dem Abendessen mal in den Computer gefüllt: Der Schaltplan hat 1:45 gedauert (Stunden:Minuten - nicht Min:Sec wie manche schon befürchten ), das Layout mit viel Spielen 30 Minuten.Wenn ich die Eagle-Files irgendwo hinstellen könnte, könnte sich jeder das Ding umbauen, erweitern, an Altacc-Ausmasse anpassen oder was immer er will. Für andere Elektronik-Interessierte werde ich auch mal einen Einsteiger's guide zusammenstellen, damit sie sich nicht so mühselig da hineinarbeiten müssen wie ich (noch mal Danke an alle Tippgeber!) Bertram Folgende Datei wurde angehängt: |
|
chris
Anzündhilfe Registriert seit: Sep 2000 Wohnort: CH-1295 Mies-Tannay Verein: ARGOS, TRA#7675 L2 Beiträge: 33 Status: Offline |
Beitrag 19066
[
Hallo Bertram
Wenn Du auf www.cadsoft.de schaust, gibts dort einen Bereich, wo Du Deine Designs uploaden kannst. Falls Du die Design einer breiteren Oeffentlichkeit zur Verfügung stellen willst. Es gibt übrigens mittlerweile immer mehr professionelle Anwender, habe schon irre Multilayerplatinen gesehen. Du siehst das auch daran, dass praktisch alle pcb-Hersteller in Europa das Format DIREKT unterstützen. Wenn Du also mal eine richtige Platine herstellen willst (doppelseitig, Lötstop usw.), was unsere Raketen und besonders speziell diese verdienen (wir haben hohe Beschleunigungen, korrosive Gast usw...) , kannst Du dem Hersteller direkt die .brd Files schicken, ohne den Umweg über Gerberdaten-export usw. Gruss In a world without walls and fences, who needs Windows and Gates ? (Sun Microsystems) |
|
Rainer
Grand Master of Rocketry Registriert seit: Mär 2002 Wohnort: Verein: Beiträge: 2067 Status: Offline |
Beitrag 19067
[
Hallo Bertram,
wenn Du denn alles fertig hast, dann möchte ich gerne als erster Kunde bei Dir eingetragen sein. SOFORT liefern wenn fertig ![]() Du hast da eine tolle Idee ![]() VG Rainer |
|
Bertram Radelow
SP-Schnüffler Registriert seit: Apr 2001 Wohnort: CH-7270 Davos Verein: Argos, MGD Beiträge: 926 Status: Offline |
Beitrag 19068
[
hi Rainer,
Fertig? Die Timer-Dateien <b>sind</b> fertig. (Ich habe gesehen, dass noch zwei kleine Macken im Board sind, aber die kann man leicht wegbügeln).Und falls Du den DentaBar meinst - ich werde kein Lieferant. Ausserdem dauert der länger als der Dentamag. Ich habe glücklicherweise viele Pässe in der Nähe zum Testen, aber trotzdem wird es wohl bis Frühling dauern. Achim hat sich sehr in den Dentamag hineingekniet; ich möchte eigentlich in Zukunft, dass sich jeder selber seine Schaltungen baut. Vielleicht als Höchstes eine Sammelfertigung für die Platinen. Meine Designs sollen so werden, dass sie im Nachbau kaum Schwierigkeiten bereiten. Bei cadsoft selber will ich die Designs nicht uploaden. Ich dachte eher, dass die ganzen Timer-Entwickler ihre Designs in einen Bereich hier hineinstellen können; ich würde dann auch den Dentamag nach Eagle portieren. Wenn ich ein paar Designs fertig habe und die Anleitung, werde ich im radelow.modellraketen.net vorläufig eine Seite einrichten. Ich würde mich natürlich freuen, wenn alternative Schaltungen gepostet werden, und sei es ein nicht perfekter Hell-Dunkel-Sensor, oder ein Interface Altacc<->Graupner-Servo, oder oder... Wie meine Zeitmessung mit dem Timer zeigt, liegt die Hauptarbeit im Erstellen des Schaltplanes. Das Layout ist schnell zu erstellen. Aus beidem folgt, dass sich jeder Anwender schnell seine eigenen Anpassungen dazustricken kann. Wenn andere im Forum dann doch Kleinserien der Boards auflegen, können sie sich unabhängig vom Ursprungs-Entwickler auf eine gemeinsame Layout-Variante einigen. Es ist auch mit mittlerem Aufwand machbar, vorhandene Designs auf SMD umzustellen, für den der's mag (wird im T1-Bereich sicher gerne gesehen, wg. Gewicht). Bertram |
|
Achim
Moderator
Registriert seit: Aug 2000 Wohnort: Deutschland 91088 Bubenreuth Verein: Solaris & RMV Beiträge: 3029 Status: Offline |
Beitrag 19070
[
Hi Bertram,
ich hab vor Monaten auch mal Eagle ausprobiert, aber ziemlich schnell wieder aufgegeben, da ich nicht klar kam. Allerdings hab ich mich auch nicht intensiv damit beschäftigt. Es ging damals um die von Waldi entworfene Zusatzcodierung für RC-Anlagen. was mir damals auffiel: die Lötaugen zu klein, Druckqualität für die Belichtungsvorlagen schlecht und ich hab es nicht geschafft, die hässlichen 90° Leiterbahnen in 45° umzuwanden. Und der Autorouter hat auch nicht so funktioniert wie er sollte, aber mit entsprechender Einarbeitung klappt das sicher. Wenn der Autorouter wirklich optimal funktioniert, werde ich Corel wohl untreu werden. Kannst du das layout des Timers noch mal reinstellen, so dass man die leiterbahnen genau erkennen kann? Gruß, Achim Der größte Feind des Erfolges ist die Perfektion |
|
Rainer
Grand Master of Rocketry Registriert seit: Mär 2002 Wohnort: Verein: Beiträge: 2067 Status: Offline |
Beitrag 19071
[
Hallo Bertram,
meine mail da oben war als ein absolutes Komplimet an Deine Erfindungsgabe gedacht, und das Teil ist genau das, was man braucht:Höhenmesser kombiniert mit Auslöser. Davon hätte ich gerne natürlich - wie bestimmt viele andere Raketenfreunde auch - mindestens eine Ausfertigung. Ich hoffe, das jetzt etwas klarer dargestellt zu haben- Viele Grüße Rainer |
|
Erwin Behner
SP-Schnüffler Registriert seit: Aug 2000 Wohnort: Bayern (nähe Augsburg) Verein: RAMOG e.V. Beiträge: 765 Status: Offline |
Beitrag 19074
[
Zitat: Da sieht man's mal wieder. Man lernt nicht aus. In der Arbeit habe ich das ja noch nie gebraucht und zu Hause hab ich wohl nicht lange genug danach gesucht, sodaß ich mich einfach bisher mit der Bildschirmhardcopy beholfen habe. Viele Grüße Erwin |
|
Erwin Behner
SP-Schnüffler Registriert seit: Aug 2000 Wohnort: Bayern (nähe Augsburg) Verein: RAMOG e.V. Beiträge: 765 Status: Offline |
Beitrag 19075
[
Zitat: Wie man die Lötaugen ändert habe ich bereits beschrieben. Die Druckvorlagen sind eigentlich nicht schlechter als mit Corel Draw. Vermutlich hast du nur übersehen im Druckmodus Black anwählen, damit er alle Farben intensiv schwarz macht. Beim routen wird die Richtung für die Bahnführung oben angezeigt und kann per Mausklick geändert werden. Wenn genügend Interesse an den vorgestellten Platinen wäre, könnte man sich auch überlegen diese fertigen zu lassen (bei doppelseiten Platinen vielleicht doch nicht so schlecht). Vielleicht sollten wir hier dann (ähnlich wie beim Dentamag) einen extra Fred aufmachen. Viele Grüße Erwin |
|
Bertram Radelow
SP-Schnüffler Registriert seit: Apr 2001 Wohnort: CH-7270 Davos Verein: Argos, MGD Beiträge: 926 Status: Offline |
Beitrag 19076
[
Achim,
Erwin hat eigentlich alles schon gesagt. Es sind alles Anfangsprobleme; z.B. kannst Du Dir locker eigene R's definieren oder die Bibliotheken ändern für grössere Augen. Schräges Routen, Schwarzdruck, alles kein Problem. Der Timer war reine Übung. Ich werde ihn, da offensichtlich Interesse besteht, noch einmal redesignen und in ein eigenes thread stellen. (BUZ ersetzen mit IRF usw.) Parallel dazu schreibe ich schon am erwähnten "Einsteiger's guide" - danach wirst Du Dich wahrscheinlich fragen, warum Du so lange mit Corel gearbeitet hast... Der Ausdruck mit File-Export ist leider auch keine Lösung; das Bild sieht genauso schlimm aus wie der Bildschirm. 300dpi statt 150 und dann downsizen bringt ein bisschen was, und bei 600dpi mag "meine" Eagle nicht mehr. Bertram |





), das Layout mit viel Spielen 30 Minuten.

Fertig? Die Timer-Dateien <b>sind</b> fertig. (Ich habe gesehen, dass noch zwei kleine Macken im Board sind, aber die kann man leicht wegbügeln).